In the last post, the basic device was layed out in terms of requirements, block diagram and a state machine. It is clearly not 100% complete but I don’t believe that the whole project should be blocked, trying to model absolutely everything. As the project develops and matures, issues will be encoutered and design decisions made, so I am sure no matter how complete the model is, things will be added, changed and removed. The dicipline will be to go back and retro fit these changes. It will be interesting to track if and when these changes are done. This is also interesting from the poin of view of “is this modelling so necessary” and what value it is really brinig to the project. I am happy with the level of modelling so far as it has given me the project organisation I will use, plus the hierarchical layout of the schematics that I will also use.
The aim of the post will be to present the first schematic, the power module. The model shows that this module needs to take some “line” voltage and source to independent voltages, Vdd=5V and Vb=3.3V. I realise it is possible to power the processor also off the 3.3V. This would also reduce the overall cost of the project. Since the object of this exercise is to learn, I thought it more challenging to introduce this extra complexity. Later on, in other projects, this may prove a worth while exercise. I consider this “making haste slowly” .
Top Level Schematic

The first page of the schematic looks (rather intentionally) like the block diagram. The pages are arranged as a hierarchy with four modules: Power System, Controller, Display Module and Real-Time-Clock module. The initial diagram concerns the power system. This was described on the initial block diagram and providing two lines. Vcc (+5V) and Vbb (+3V3). The first omission on the block diagram has been discovered. The Real-Time-Clock (RTC) requires both Vcc and Vbb to drive the level shifter that needs to be integrated in that module.
Power Rails
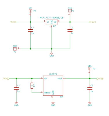
The power module, as expected, contains two regulators. I have opted for two fixed single output Low Drop Out (LDO) regulators. The choice is vast and I figure I have to start somewhere.
At this stage, for the 5V regulator, I have chosen the MCP1703T-5002E/CB. I am hoping that 250mA will be enough, though I will need to keep an eye on this once more is known about the display module. I figure that will be the biggest drain on the whole system.
The 3V3 rail is provided with a LD2979. I am confident that this will not require further checking as it can deliver up to 50mA and is only intended to supply the RTC, which, according to the data sheet requires a maximum of 15mA. I have since measured this device at using 6mA on a breadboard configuration.
