The layout is now done and made the rather gutsy decision to send it off to OSHPark for fabrication. In hindsight, I could have done this cheaper in that I actually opted for a 4 layer board with the ground and power on the inner layers just to get them out of the way. I did try a 2 layer board but with the busses running for the segment and digit lines, it was very tight for space especially around the driver chip.

I had to create the footprints for both the 7-Segment units and the MAX7221. The MAX7221 has probably the highest risk of fitting since the package description was anything but clear. It was stated as a 24-SOIC Wide with about five variations on the length – none of which can be determined from the part numbers. The part number that I am able to readily obtains is MAX7221EWG or MAX7221CWG. For this, I have selected the set of dimensions that would give me the largest pad size in the assumption this will simplify assembly. The length of the package itself does not seem to impact the placing of the pads, so I am confident, it should be OK.
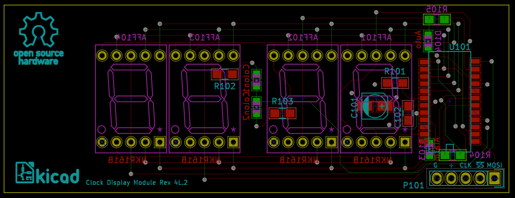
The ordered boards are shown below. A couple of points, again learned from my experiences with Contextual Electronics – Label the Pin-Headers! it is annoying to have to look back on the schematic each time I want to connect up a board. The other is position the buffer resistors for the LEDs sensibility – As I mentioned in the last post, there could be a good reason to swap out the zero Ohm resistor with something more appropriate. In order to avoid damage to other parts i.e. the plastic of the 7-Segment displays, I have positioned these on either away from the 7-Segment displays or on the Fron-side (the 7-Segment displays are on the back side).
What’s next?
It is easy to rest on my laurels and think, “OK, I have three or so weeks before I get the boards back, I can concentrate my efforts on the Contextual Electronics course work”. However, there are other things to do
- Verify the calculations for the Rset
- Verify the specifications of the discrete LEDs and determine if the zero Ohm resistor is all I need.
- Consider working on the other branch for the layout of the larger displays.
- Consider re-working the layout for a 2-layer board to reduce the cost.
- Start work on the Controller based display module.
The next post will reveal what I have decided to work on.


